
为一步激发江苏省信创产业自主创新活力,推进数字技术融合应用创新,促进供需协同发展,遴选推介江苏省优秀信创解决方案和应用示范案例,助力江苏省信创产业生态建设,江苏省工信厅开展“2022 年江苏省信息技术应用创新优秀解决方案(应用示范案例)”征集工作。
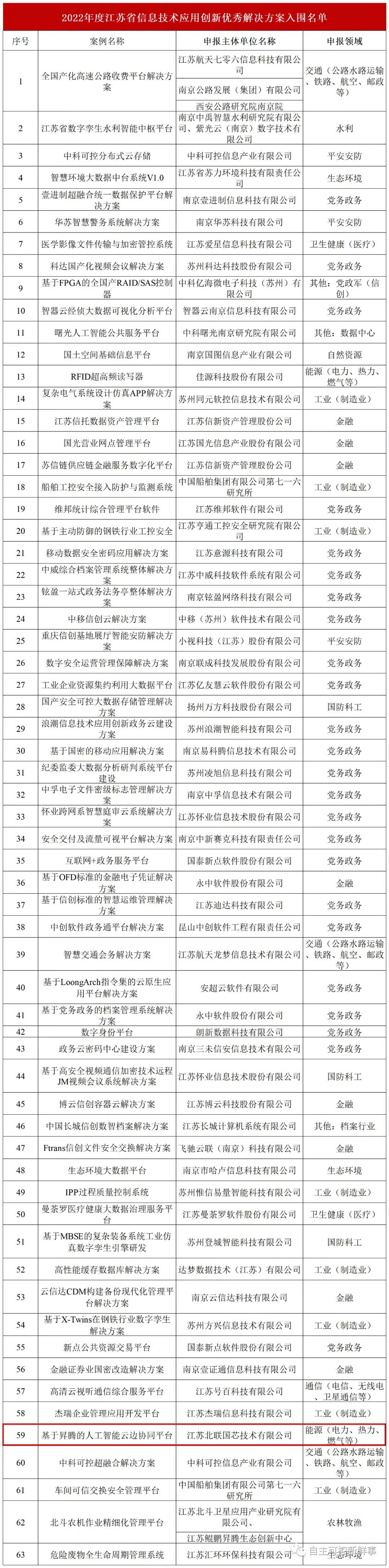
近日,江苏省工业和信息化厅公布了《2022年江苏省信息技术应用创新优秀解决方案入围名单》。经过征集申报、资格初审、综合评议、信用审查等环节,共遴选出北联国芯、中科可控、航天龙梦、永中软件、达梦软件等公司提供的63个优秀解决方案。其中江北新区7家单位北联国芯、南京壹进制、江苏北斗、联成科技、中孚信息、云信达、江苏鲲鹏昇腾生态创新中心共6个解决方案入选,这充分展现了江北新区信息技术应用创新先导区的高质量发展和信创产业的集群效应。

北联国芯“基于昇腾的人工智能云边协同平台”成功入选,该解决方案具有自主、安全、开放、领先的特点,在人工智能基础设施领域具有标杆性示范作用。
北联国芯基于昇腾AI处理器,通过模组、标卡、小站、服务器、集群等丰富的产品形态,打造了面向“端、边、云”的全场景协同、全栈信创的AI基础设施—人工智能云边协同平台。方案中心侧基于昇腾训练和推理资源打造训推一体的平台,而区域和边界则针对具体的场景要求采用不同的设备形态,聚焦在推理应用的价值呈现。结合云边协同能力实现中心、区域、边缘节点的三层协同架构。同时北联国芯基于平台与生态合作伙伴密切合作,联合打造行业AI解决方案,助推政府、金融、能源、运营商、互联网等各行业数智化转型。
